
一石激起千层浪,一纸公告让比亚迪成为全球首个正式宣布停产燃油汽车的车企。
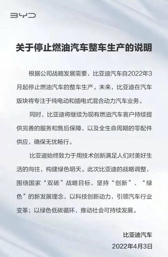
2022年4月3日,比亚迪官方宣布,根据公司战略发展需要,自2022年3月起停止燃油汽车的整车生产。未来在汽车版块,公司将专注于纯电动和插电式混合动力汽车业务。同时对于现有燃油汽车的客户,比亚迪表示将继续提供燃油汽车完善的服务和售后,以及全生命周期的零配件供应,这项“前无古人”的操作顿时轰动业界。

比亚迪的“纯电战略”
在比亚迪停售燃油车的背后,新能源的春天真的到来了吗?回看比亚迪2021年年报数据,2021年公司实现营收2161.42亿元,创历史新高,同比增速为38.02%,其中汽车业务营收达到1124.89亿元,同比增长33.93%。

在汽车业务板块的高增长中,新能源汽车占据了重要的地位。早在一年前,比亚迪燃油车业务就逐渐收缩。2021年3月,比亚迪新能源汽车销量占比首次突破传统燃油车,达到59.33%。此后新能源汽车一路高歌猛进,燃油车的存在感大幅降低。2021年,比亚迪汽车全年销量为73万辆,其中新能源车突破60.38万辆,占比81.58%;而燃油车销量为13.63万辆,占比18.4%。

业内普遍认为,比亚迪加速退出燃油车市场,和2021年以来比亚迪新能源汽车销量不断攀升不无关系。而销量增长与其坚持DM混动和EV纯电两条路线并行的战略密不可分。
了解了比亚迪2021年业绩报告后,再来看下2022年第一季度比亚迪的销量情况。在今年1-3月,比亚迪燃油车累计销量仅为5049辆,同比下降89.78%,且只占总销量的1.7%。其次,根据比亚迪最新发布的3月产销快报显示,在3月其新能源汽车产量为10.67万辆,销量为10.43万辆,首次月销突破10万辆,而燃油车的产销量均为0。其中,比亚迪旗下DM插混车型销量为5.06万辆,同比增长615.2%;EV纯电车型3月销量达5.36万辆,同比增长229.2%。
比亚迪停售燃油车计划“早有预谋”
根据以上数据,足以可见比亚迪公司全面拥抱新能源的成绩和决心。同时,比亚迪停产停售燃油车其实早有预谋,在2021年11月,比亚迪作为唯一一家中国车企,和沃尔沃、福特、通用、梅赛德斯-奔驰和捷豹路虎5家车企签署承诺书,到2040年在全球范围内停止化石燃料汽车的生产。

由此可见,比亚迪停售燃油车这一举措绝非空穴来风,结合上面的情况,综合分析有以下几点原因:
第一、比亚迪燃油车板块的销量一直不愠不火,并且呈现持续走低的状况,但新能源汽车方面却蒸蒸日上,成绩喜人。
第二、目前在全球范围内,新能源汽车是共同的趋势。比亚迪首先停售燃油车,可以说是先发制人。同时从政府和消费者的角度来讲,纯电车企也算是加分项。
第三、比亚迪涉足区域广泛,上到原材料,下到半导体,在内部研发上投入了大手笔。在此时选择停产燃油车,能让比亚迪有更多的精力和资本投入到新能源的研发上,作为靠电池起家的比亚迪,某种意义上也算是回归了老本行。
综上所述,目前比亚迪停售燃油车的这个决议可以算是获益良多,下了一步好棋。
全民新能源汽车时代要来了?

其实不止比亚迪,福特、丰田等多家一线品牌车企也先后发布了停产燃油车的时间表,福特宣布到2026年年中,在欧洲的所有乘用车系列将实现零排放。而丰田则计划在2030年在中国、欧洲、北美地区实现100%纯电动化。一线品牌纷纷纯电动化的计划,突显了当下新能源的大趋势。因此比亚迪停售燃油车的举措属于是“意料之内情理之中”了。
但是,新能源的春天真的到来了吗?观察比亚迪财报数据,在营收快速增长的同时,利润反而下降了,陷入了“增收不增利”的尴尬。从盈利能力上看,2021 年比亚迪实现归母净利润30.45亿元,同比下降28.08%,毛利率为13.02%,同比下降6.36个百分点。这份盈利数据,在业内眼里,不管是与比亚迪自身相比,还是与业内其他竞争对手相比,似乎都是一份不太及格的成绩单。
有业内人士推测,比亚迪毛利率下滑的主要原因,一方面来自成本端的上游原材料的涨价,另一方面是订单的交付压力太大,比亚迪将部分挣来的钱,用于投资动力电池、新能源汽车生产线,以及各种研发项目上,以急速地扩充产能。

与此同时,电动新势力的三巨头“蔚小理”2021年的成绩单如何呢?财报数据显示,在2021年年均实现近10万辆的交付成绩下,2021年,蔚来营收为361.36 亿元,同比增长122.3%;小鹏汽车营收为209.88亿元,同比增长259.1%;理想汽车营收为270.10亿元,同比增长185.6%。
从全年数据来看,三家造车新势力目前仍未实现“自我造血”,均处于亏损状态,但表现呈分化态势。其中,理想汽车继2020年第四季度后,在2021年第四季度再度实现盈利,而蔚来和小鹏汽车至今仍未实现盈利。
总体分析三张答卷的差异,在交付量上,小鹏汽车在2021年末实现对蔚来汽车的反超,其9.82万辆的年交付量距离10万辆仅有一步之遥,车辆销售收入亦达到200亿元,同比增长261.3%。虽然小鹏在“蔚小理”中卖的最好,但营收、净利润却双双垫底。即使小鹏进步飞速,但与竞争对手相比,其整车的利润率还是处于较低水平。
其次对于造车新势力最初加入者的蔚来,虽然其营收和研发投入均最高,但增长也最为乏力。理想也面临同样的情况,其整车的毛利率最高,渠道、管理等费用最低,但是,其净亏损同比仍在扩大。

新能源汽车的春天还未到来
总体来说,尽管三家造车新势力全年的毛利润和毛利率整体都有好转,营收也实现不同程度的增长,但“蔚小理”仍未走到盈利临界点,没能停止亏损的脚步。数据显示,2021年,蔚来、小鹏汽车、理想汽车的净亏损分别为40.17亿元、48.63亿元和3.21亿元,三家公司亏损合计超过91亿元。
是什么原因导致三家都在亏损呢?蔚来创始人李斌表示,蔚来亏损主要是因为在研发上长期投入。财报显示,2021年蔚来的研发支出突破40亿元,具体为45.91亿元,相比2020年增幅达84.6%。
因此,比亚迪宣布停止生产燃油车,并未意味着全民新能源汽车时代的到来。对于研发的探索,仍然道阻且长。
比亚迪作为有自己电池生产研发能力的车企,将继续大力投资新能源研发方向。无独有偶,对于蔚来、小鹏和理想,同样都在研发方向狠下功夫,小鹏汽车原计划将2021年的研发支出翻倍(计划达35亿元),实际研发费用支出41亿元,超额完成全年研发计划;理想汽车2021年研发投入32.9亿元,同比增长198.8%。

可见,饱和的研发支出是当前车企致胜未来的关键因素之一,而这或意味着造车新势力今年以及未来几年将会带来更多产品和技术。
在疯狂抢占电动车市场份额的今天,新能源汽车的春天显然还未来到。但随着油价进入“9元时代”,更多人将目光放在了电动车上。对于消费者而言,他们更看重的是电动车的品质和科技,所以2022年仍然会是考验各家电动车企产品力的关键时期。
因此,“蔚小理”对于研发资金的大量投入是需要且必要的。2022年的“蔚小理”,并不会为了更快的实现盈利而暂停在研发方面的“军备竞赛”。何小鹏此前曾告诉记者:“造车新势力的竞争格局进入“战国时代”后,每家公司都在致力于储备更多“粮草”。新能源汽车市场中外资品牌、传统车企、造车新势力的多方混战,能够突围其中的企业必定在核心技术领域占据优势。新造车企业在发展初期(0~1阶段)需要约200 亿元,企业在长远的发展阶段(1~100阶段)则需要超300亿元。”
如此高投资之下,“战国时代”新能源汽车的发展任重而道远。对于何时能够实现盈利的问题,李斌在财报电话会上表示,蔚来汽车希望能够在2024年实现盈利。

在造车新势力领军者仍在亏损的情况下,国内其余的新能源汽车品牌也同样处于水深火热之中。例如两年亏损超117亿元的北汽蓝谷、三年亏超48亿的零跑、还有以合资身份回归中国市场却仍不被看好的雷诺江铃。
总而言之,目前的新能源汽车市场,还未能摆脱“烧钱”的宿命,当一家企业以扩大亏损为前提去拿到更高的量时,这些扩张的销量,并不算真正积极的信号。比亚迪停产的“一小步”,或许是未来的“一大步”。新能源汽车想要完全取代燃油车,将是一场艰难的持久战,目前革命尚未成功,各家车企仍需努力,才能收获电动车的“春天”。
文章转自“盖世汽车快讯”
版权声明:本网站部分内容转载于合作站点或其他站点,但都会注明作/译者和原出处,转载只为分享,如有侵权,请联系我们删除。
0
行业动态
2023年9月25日,由汽配圈主办,三头六臂总冠名,超级工厂联盟、西安海纳汽车服务有限公司、玉林汽配、西安成长国际汽配欢乐港协办的“2023中国(陕西)汽车后市场服务业发展论坛暨陕西省汽车后市场优秀服务商颁奖典礼”盛大开幕。
2023-09-25
行业动态
2023年9月25日,由汽配圈主办,三头六臂总冠名,超级工厂联盟、西安海纳汽车服务有限公司、玉林汽配、西安成长国际汽配欢乐港协办的“2023中国(陕西)汽车后市场服务业发展论坛暨陕西省汽车后市场优秀服务商颁奖典礼”盛大开幕。
2023-09-25
行业动态
2023年9月25日,由汽配圈主办,三头六臂总冠名,超级工厂联盟、西安海纳汽车服务有限公司、玉林汽配、西安成长国际汽配欢乐港协办的“2023中国(陕西)汽车后市场服务业发展论坛暨陕西省汽车后市场优秀服务商颁奖典礼”盛大开幕。
2023-09-25
行业动态
2023年9月25日,由汽配圈主办,三头六臂总冠名,超级工厂联盟、西安海纳汽车服务有限公司、玉林汽配、西安成长国际汽配欢乐港协办的“2023中国(陕西)汽车后市场服务业发展论坛暨陕西省汽车后市场优秀服务商颁奖典礼”盛大开幕。本次大会邀请了陕西省优秀渠道商(全车件、易损件),终端维修服务商,全国汽车后市场不同产品线生产厂商,以及陕西省商协会、联盟单位,汽车后市场资深从业者和专业媒体共同参会,大家欢聚
2023-09-25
一周点击排行米其林汽车用品亮相深圳九州汽车生态博览会
王乐:不止于启停 金悦诚以全场景解决方案深耕铅酸蓄电池市场
泰瑞机器ColorSure™模内喷涂技术即将亮相ALE车灯展 重塑车灯注塑解决方案新标杆
生态无界 䮅进全球|车贝健全球生态联盟大会启幕,生态共建·出海共拓·同行共赢·䮅进全球
谢晓冬:选对品牌 共赢未来 箭牌润滑油赋能汽后市场共生共赢
推荐阅读2023年9月25日,由汽配圈主办,三头六臂总冠名,超级工厂联盟、西安海纳汽车服务有限公司、玉林汽配、西安成长国际汽配欢乐港协办的“2023中国(陕西)汽车后市场服务业发展论坛暨陕西省汽车后市场优秀服务商颁奖典礼”盛大开幕。
2023年9月25日,由汽配圈主办,三头六臂总冠名,超级工厂联盟、西安海纳汽车服务有限公司、玉林汽配、西安成长国际汽配欢乐港协办的“2023中国(陕西)汽车后市场服务业发展论坛暨陕西省汽车后市场优秀服务商颁奖典礼”盛大开幕。
2023年9月25日,由汽配圈主办,三头六臂总冠名,超级工厂联盟、西安海纳汽车服务有限公司、玉林汽配、西安成长国际汽配欢乐港协办的“2023中国(陕西)汽车后市场服务业发展论坛暨陕西省汽车后市场优秀服务商颁奖典礼”盛大开幕。
2023年9月25日,由汽配圈主办,三头六臂总冠名,超级工厂联盟、西安海纳汽车服务有限公司、玉林汽配、西安成长国际汽配欢乐港协办的“2023中国(陕西)汽车后市场服务业发展论坛暨陕西省汽车后市场优秀服务商颁奖典礼”盛大开幕。本次大会邀请了陕西省优秀渠道商(全车件、易损件),终端维修服务商,全国汽车后市场不同产品线生产厂商,以及陕西省商协会、联盟单位,汽车后市场资深从业者和专业媒体共同参会,大家欢聚