

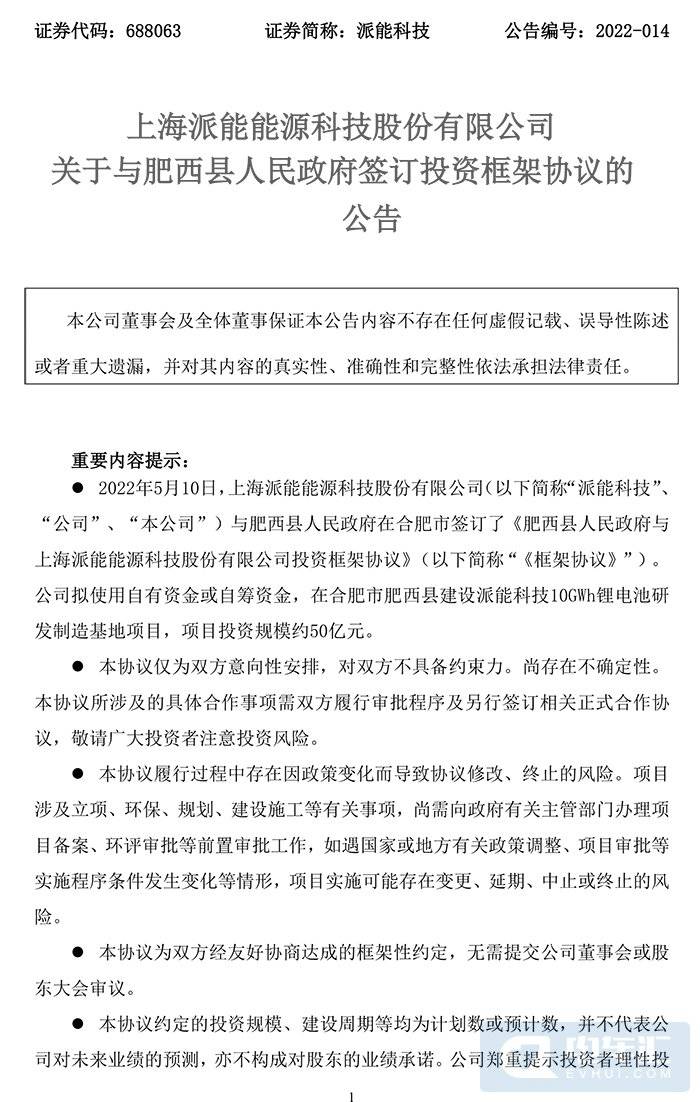
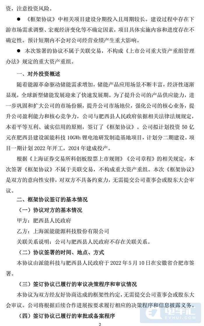
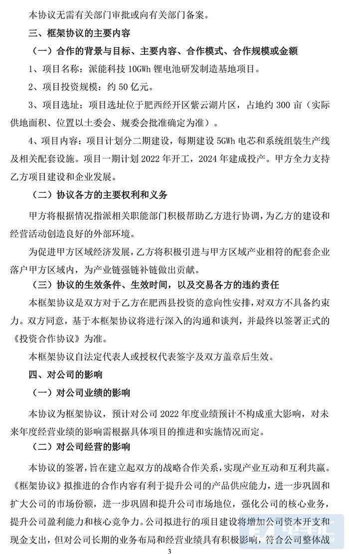
5月10日,派能科技发布公告披露,公司与合肥市肥西县人民政府签订了投资框架协议,公司拟使用自有资金或自筹资金,在肥西县建设派能科技10GWh锂电池研发制造基地项目,项目投资规模约50亿元。
根据协议,项目占地约300亩,计划分二期建设,每期建设5GWh电芯和系统组装生产线及相关配套设施。项目一期计划2022年开工,2024年建成投产。
派能科技是行业领先的锂电池储能系统提供商,专注于磷酸铁锂电芯、模组及储能电池系统的研发、生产和销售。年报显示,公司去年实现营收20.63亿,同比增长84.14%;归属上市公司股东净利润3.16亿元,同比增长15.19%。储能产品累计销售1.54GWh,同比增加111.96%。
肥西县人民政府将根据情况指派相关职能部门,积极帮助派能科技进行协调,为公司建设和经营活动创造良好的外部环境。派能科技将积极引进与肥西县区域产业相符的配套企业落户肥西县区域内,为产业链强链补链作贡献。
公告原文如下:




文章转自“电车汇”
版权声明:本网站部分内容转载于合作站点或其他站点,但都会注明作/译者和原出处,转载只为分享,如有侵权,请联系我们删除。
0
行业动态
2023年9月25日,由汽配圈主办,三头六臂总冠名,超级工厂联盟、西安海纳汽车服务有限公司、玉林汽配、西安成长国际汽配欢乐港协办的“2023中国(陕西)汽车后市场服务业发展论坛暨陕西省汽车后市场优秀服务商颁奖典礼”盛大开幕。
2023-09-25
行业动态
2023年9月25日,由汽配圈主办,三头六臂总冠名,超级工厂联盟、西安海纳汽车服务有限公司、玉林汽配、西安成长国际汽配欢乐港协办的“2023中国(陕西)汽车后市场服务业发展论坛暨陕西省汽车后市场优秀服务商颁奖典礼”盛大开幕。
2023-09-25
行业动态
2023年9月25日,由汽配圈主办,三头六臂总冠名,超级工厂联盟、西安海纳汽车服务有限公司、玉林汽配、西安成长国际汽配欢乐港协办的“2023中国(陕西)汽车后市场服务业发展论坛暨陕西省汽车后市场优秀服务商颁奖典礼”盛大开幕。
2023-09-25
行业动态
2023年9月25日,由汽配圈主办,三头六臂总冠名,超级工厂联盟、西安海纳汽车服务有限公司、玉林汽配、西安成长国际汽配欢乐港协办的“2023中国(陕西)汽车后市场服务业发展论坛暨陕西省汽车后市场优秀服务商颁奖典礼”盛大开幕。本次大会邀请了陕西省优秀渠道商(全车件、易损件),终端维修服务商,全国汽车后市场不同产品线生产厂商,以及陕西省商协会、联盟单位,汽车后市场资深从业者和专业媒体共同参会,大家欢聚
2023-09-25
一周点击排行米其林汽车用品亮相深圳九州汽车生态博览会
王乐:不止于启停 金悦诚以全场景解决方案深耕铅酸蓄电池市场
生态无界 䮅进全球|车贝健全球生态联盟大会启幕,生态共建·出海共拓·同行共赢·䮅进全球
推荐阅读2023年9月25日,由汽配圈主办,三头六臂总冠名,超级工厂联盟、西安海纳汽车服务有限公司、玉林汽配、西安成长国际汽配欢乐港协办的“2023中国(陕西)汽车后市场服务业发展论坛暨陕西省汽车后市场优秀服务商颁奖典礼”盛大开幕。
2023年9月25日,由汽配圈主办,三头六臂总冠名,超级工厂联盟、西安海纳汽车服务有限公司、玉林汽配、西安成长国际汽配欢乐港协办的“2023中国(陕西)汽车后市场服务业发展论坛暨陕西省汽车后市场优秀服务商颁奖典礼”盛大开幕。
2023年9月25日,由汽配圈主办,三头六臂总冠名,超级工厂联盟、西安海纳汽车服务有限公司、玉林汽配、西安成长国际汽配欢乐港协办的“2023中国(陕西)汽车后市场服务业发展论坛暨陕西省汽车后市场优秀服务商颁奖典礼”盛大开幕。
2023年9月25日,由汽配圈主办,三头六臂总冠名,超级工厂联盟、西安海纳汽车服务有限公司、玉林汽配、西安成长国际汽配欢乐港协办的“2023中国(陕西)汽车后市场服务业发展论坛暨陕西省汽车后市场优秀服务商颁奖典礼”盛大开幕。本次大会邀请了陕西省优秀渠道商(全车件、易损件),终端维修服务商,全国汽车后市场不同产品线生产厂商,以及陕西省商协会、联盟单位,汽车后市场资深从业者和专业媒体共同参会,大家欢聚