

7月21日在郑州市桐柏路附近拍摄的排涝现场(无人机照片) 新华社发 麻翛然摄
几日来,河南暴雨连续刷屏,牵动着全国人民的心,当地汽车企业积极开展自救和救援,国内多家车企也第一时间捐款捐物、参与救灾援助,协助政府与社会各界抗洪救灾。
汽车及相关产业受灾严重
河南,九州腹地、十省通衢。郑州更是国家重要的综合交通枢纽,是全国重要的铁路、航空、公路、电力主枢纽城市。不仅如此,河南省及郑州市还有大量汽车制造业,郑州已经形成经开区、中牟汽车产业集聚区、管城区宇通工业园、荥阳市等4个产业聚集区,宇通客车、东风日产郑州工厂、郑州日产、上汽乘用车郑州分公司、海马汽车、少林客车等整车企业6家,宇通重工、比克新能源汽车等专用车企业15家,形成了客车、乘用车、新能源汽车三大整车生产格局,涵盖了客车、皮卡、SUV、MPV、轿车、微客等系列化的产品体系,构建了较为完整的汽车产业链。此外,郑州市还有汽车零部件核心配套企业150余家。此次的洪涝灾害,汽车制造业损失巨大。

宇通客车,是我国最大的客车生产企业,也是目前世界最大客车生产基地。“因郑州暴雨,我们陆续接到多方慰问。公司高度重视,迅速成立防汛应急小组,立即启动应急预案,确保以最快速度进行灾情自救,全力保障人员安全。目前,宇通客车员工大部分已安全到家,滞留在路上的员工已经被救援回公司,无人员伤亡情况。受暴雨影响,车间有积水倒灌影响流水线作业,维修后可快速恢复,不会影响正常经营。再次对各位的关心和支持表示感谢!”宇通客车品牌经理汤杨给记者发来这段文字时,已经在公司坚守了一天一夜刚刚回到家中,因为天气恶劣,宇通客车为了员工安全,决定临时放假一天。由于信号不稳定,为了维持联络畅通,汤杨每隔一阵就冒雨到楼下的空地收发信息。


“在收到天气预警后,郑州日产第一时间启动防汛应急管理机制,迅速组织突击队,全力做好防汛处置工作。截止目前,郑州日产员工及家属无人员伤亡报告,工厂对汛情已妥善解决。”郑州日产相关负责人也发来了最新进展。
另据综合消息,海马汽车郑州生产基地受暴雨影响已断水断电,处于停工状态,其中包括为小鹏汽车提供代工的海马郑州第三工厂。东风日产方面则表示东风日产郑州工厂员工及家属无人员伤亡报告,部分厂区设备受到一定程度影响,具体受损情况正在进一步调查评估,郑州工厂也将进一步排除汛情风险,在确保人员安全情况下,尽快恢复正常生产。此外,上汽方面表示,郑州分公司厂区设备暂无影响,但车辆运输物流短期内有一定程度的影响。
客运、物流行业同样受灾严重。受灾情影响,河南省当前仍有200个收费站实施交通管制,4对服务区临时关停。郑州、洛阳、安阳、新乡、焦作、巩义等五市一县道路客运全部停运。截至21日9时,河南省快递行业无人员伤亡事故发生;9人经消防人员协助转移至安全位置;13处快件处理场所进水无法作业;91辆快件运送车辆受损;约33920件快件不同程度受损。
自救!救援!汽车企业在行动

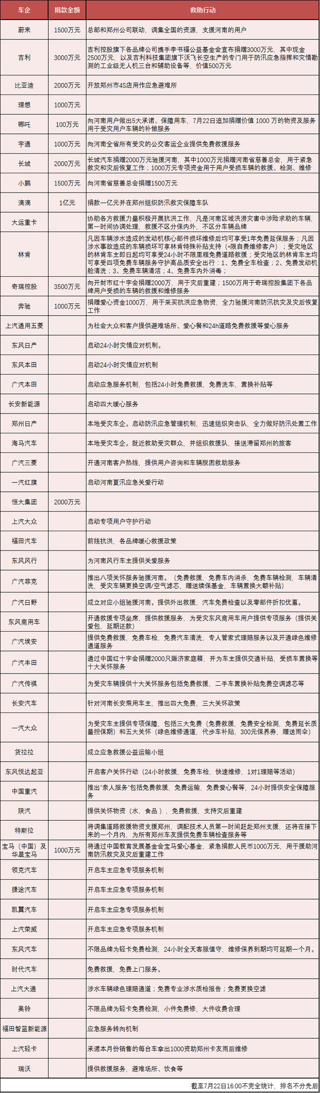
制表:李昊 肖剑英
天灾无情人有情。
自救与救援已经迅速展开。
“宇通客车在生产自救的同时,向河南全省所有受灾的公交客运企业提供免费救援服务,以保证群众的灾后正常出行。宇通集团同步通过郑州市红十字会向省市防汛救灾提供援助1000万元。”汤杨告诉记者。

历时10小时,7月21日凌晨,一位宇通客车员工在朋友圈报平安

一些参与救援一夜未眠的郑州公交员工只能靠在公交座椅上小憩
多家汽车企业也迅速加入到救援和捐助大军中。
21日,长城汽车宣布捐赠2000万元驰援河南,其中1000万元捐赠河南省慈善总会,用于紧急救灾和灾后恢复工作;1000万元专项资金用于受损车辆的救援、检测、维修。
21日,比亚迪宣布比亚迪慈善基金会向郑州慈善总会捐款2000万元人民币,用于救灾紧急举措和灾后恢复工作。此外,比亚迪汽车已开启车主紧急救援服务通道,并开放郑州市所有4S店作为应急避难场所,附近市民可就近进店寻求援助。
吉利汽车也第一时间紧急驰援河南,吉利控股携手李书福公益基金会捐赠3000万元。其中现金2500万元,以及工业级无人机三台和辅助设备(价值500万元)。同时,吉利汽车和领克汽车紧急成立防汛救援专项小组,调动全国经销商与服务站启动7X24小时紧急道路救援通道,开通绿色紧急维修绿色通道。另外,吉利控股集团将根据灾情需要,适时进一步扩大捐款规模。
22日,奇瑞汽车宣布,奇瑞控股集团决定捐出3500万元紧急驰援河南。其中,2000万元通过开封市红字会,用于河南灾后救援各项工作;1500万元专项资金用于奇瑞控股集团旗下各品牌用户受损车辆的救援和维修服务。
造车新势力企业代表也先后发声。蔚来宣布捐赠1500万元人民币,支持抗灾、救灾工作,灾情发生后,蔚来已调动数十辆移动加电车和服务车,尽力为用户提供快捷、全方位的服务,减轻灾害带来的损失与不便;小鹏汽车宣布向河南省慈善总会捐赠1500万元,主要用于防汛救灾工作;理想汽车则向河南省慈善总会捐款1000万,用于防汛救灾工作。哪吒汽车向河南省慈善总会捐款100万,用于防汛救灾工作,并于今日紧急追加捐赠价值1000万的物资及服务,用于受灾用户车辆的补偿服务。
而上汽、奇瑞、长安、五菱、东风日产、东风风神、广汽三菱、广汽传祺等则纷纷宣布开启车主应急服务机制,包括紧急救援服务、车辆免费检测、维修绿色通道、延长服务时间、专项技术支持、车辆故障维修优惠、保险理赔协助等。中国重汽、陕汽、广汽日野、福田汽车等商用车企业也纷纷驰援河南,提供免费运输、免费救援等服务。据不完全统计,截至今日16:00,已有超过50家车企公布了捐款或救援计划。
中汽兄弟、快手快说车、中汽兄弟河南省互助志愿者联合会共同发出了倡议,成立救援车队、投入抗洪抢险救援,中汽兄弟与快手卡友联手组建的运送物资车队已于今日十时开赴河南,此外中汽兄弟与欧康联合捐赠了两艘皮划艇。中汽兄弟各分会也用自己的方式助力河南渡过难关。
灾后重建 已经开启
21日,中共中央总书记、国家主席、中央军委主席习近平对防汛救灾工作作出重要指示。国务院总理李克强21日主持召开国务院常务会议,部署抓紧抓实防汛救灾工作,指出要贯彻党中央、国务院部署,把保障人民生命财产安全放在第一位,强化责任制,落实各环节责任。
“单是郑州市的汽车保有量已经超过400万辆,郑州此次遭遇的暴雨灾害,给汽车行业上下游链条都带来了巨大的挑战。”汽车行业资深人士安阳Sam表示,“危机与机遇可能会在三个方向出现:超过百万辆规模(在用车)的短期回厂维修需求;几十万辆规模的二手车回收、再销售;以及数十万规模的新车销售增量需求。”
他同时表示,短时间内面临这样集中的需求,需要汽车生产企业、流通企业的通力配合:4S店第一时间摸清自己的受损情况,尽快完成受损设备采购、水泡车常用零部件的备货,整车企业则需要积极协调物流,重点保障受灾地区的商品车、备件物流,给当地流通企业更多人力、设备、备件方面的支持。
进水车辆的保险理赔同样值得关注。
2020年9月19日起开始施行的《关于实施车险综合改革的指导意见》中提到,“引导行业将机动车示范产品的车损险主险条款在现有保险责任基础上,增加机动车全车盗抢、玻璃单独破碎、自燃、发动机涉水、不计免赔率、无法找到第三方特约等保险责任,为消费者提供更加全面完善的车险保障服务。”因此,在此之后续保或购买商业车险的车主,车损险主险当中就已经包含发动机涉水保险责任,可以获得理赔。此前购买保险或续保的车主则要结合自己具体情况,向保险公司申请理赔。
有保险业从业人员表示,车损险中对于洪水等原因造成保险车辆损失,保险人按照保险合同规定负责赔偿。目前,包括人保、平安、太平洋等多家公司的车损险都明确规定,除地震外,因雷击、暴雨、洪水、雹灾、海啸等造成保险机动车的全部损失或部分损失,保险公司将负责赔偿。因此,车辆被淹后产生的施救费用、清洗费用、电器损失、内饰件损失等都属于车损险保险责任,保险公司会进行赔付。
河南省气象台7月22日14时20分继续发布雷电黄色预警:预计未来6小时内,济源、焦作、三门峡、洛阳、平顶山、南阳六地市和安阳、鹤壁、新乡、信阳四地区西部部分地区有雷电活动,局部伴有1小时30到50毫米的短时强降水、7级左右短时大风等强对流天气。
暴雨虽然还在继续,却冲不垮河南全省上下的责任担当,浇不灭全国上下守望相助的热情。闻“汛”而动,全国汽车行业与河南省心手相连烽火驰援,共同构筑坚不可摧的“生命堤坝”
0
行业动态
2023年9月25日,由汽配圈主办,三头六臂总冠名,超级工厂联盟、西安海纳汽车服务有限公司、玉林汽配、西安成长国际汽配欢乐港协办的“2023中国(陕西)汽车后市场服务业发展论坛暨陕西省汽车后市场优秀服务商颁奖典礼”盛大开幕。
2023-09-25
行业动态
2023年9月25日,由汽配圈主办,三头六臂总冠名,超级工厂联盟、西安海纳汽车服务有限公司、玉林汽配、西安成长国际汽配欢乐港协办的“2023中国(陕西)汽车后市场服务业发展论坛暨陕西省汽车后市场优秀服务商颁奖典礼”盛大开幕。
2023-09-25
行业动态
2023年9月25日,由汽配圈主办,三头六臂总冠名,超级工厂联盟、西安海纳汽车服务有限公司、玉林汽配、西安成长国际汽配欢乐港协办的“2023中国(陕西)汽车后市场服务业发展论坛暨陕西省汽车后市场优秀服务商颁奖典礼”盛大开幕。
2023-09-25
行业动态
2023年9月25日,由汽配圈主办,三头六臂总冠名,超级工厂联盟、西安海纳汽车服务有限公司、玉林汽配、西安成长国际汽配欢乐港协办的“2023中国(陕西)汽车后市场服务业发展论坛暨陕西省汽车后市场优秀服务商颁奖典礼”盛大开幕。本次大会邀请了陕西省优秀渠道商(全车件、易损件),终端维修服务商,全国汽车后市场不同产品线生产厂商,以及陕西省商协会、联盟单位,汽车后市场资深从业者和专业媒体共同参会,大家欢聚
2023-09-25
一周点击排行新闻早知道 | 2026玉环汽配展8月举行,邦邦汽服新战略合作,丹纳赫制动完成国际亮相,长城润滑油巡回路演收官......
新闻早知道 | 滨道参会共赴潍柴新程,福斯获双项大奖,格力电器切入新能源供应链......
祖国严选铸品牌 合作突破启新程 —— 好顺科技合作伙伴大会圆满落幕
汽配圈周报 | 聚焦箭牌&汽配圈产业游学探索之旅,好顺科技合作伙伴大会隆重召开......
新闻早知道 | 三头六臂再度上榜“未来独角兽” 名单 ,11月全国乘用车市场深度分析报告出炉......
新闻早知道 | 这个企业不想只做“卖油郎”,那些企业金榜题名......
锚定中东蓝海 汽配产业出海联盟深度链接千亿级汽车后市场
新闻早知道 | 英冠一号公路混动机油全新上市!统一石化全球排名第25位,嘉富力大力龟门店破局增长.......
推荐阅读2023年9月25日,由汽配圈主办,三头六臂总冠名,超级工厂联盟、西安海纳汽车服务有限公司、玉林汽配、西安成长国际汽配欢乐港协办的“2023中国(陕西)汽车后市场服务业发展论坛暨陕西省汽车后市场优秀服务商颁奖典礼”盛大开幕。
2023年9月25日,由汽配圈主办,三头六臂总冠名,超级工厂联盟、西安海纳汽车服务有限公司、玉林汽配、西安成长国际汽配欢乐港协办的“2023中国(陕西)汽车后市场服务业发展论坛暨陕西省汽车后市场优秀服务商颁奖典礼”盛大开幕。
2023年9月25日,由汽配圈主办,三头六臂总冠名,超级工厂联盟、西安海纳汽车服务有限公司、玉林汽配、西安成长国际汽配欢乐港协办的“2023中国(陕西)汽车后市场服务业发展论坛暨陕西省汽车后市场优秀服务商颁奖典礼”盛大开幕。
2023年9月25日,由汽配圈主办,三头六臂总冠名,超级工厂联盟、西安海纳汽车服务有限公司、玉林汽配、西安成长国际汽配欢乐港协办的“2023中国(陕西)汽车后市场服务业发展论坛暨陕西省汽车后市场优秀服务商颁奖典礼”盛大开幕。本次大会邀请了陕西省优秀渠道商(全车件、易损件),终端维修服务商,全国汽车后市场不同产品线生产厂商,以及陕西省商协会、联盟单位,汽车后市场资深从业者和专业媒体共同参会,大家欢聚