
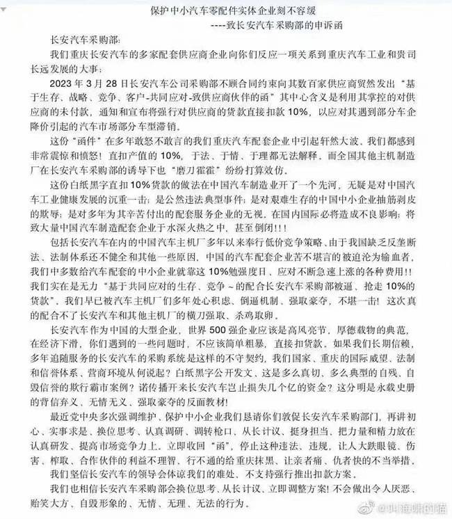
近日,一封题为《保护中小汽车零配件实体企业刻不容缓--致长安汽车(000625)采购部的申诉函》(下称《申诉函》)在网上流传。

《申诉函》提到,2023年3月28日,长安汽车公司采购部向其数百家供应商发函,利用其掌控的对供应商的未付款,通知将对供应商的货款直接扣款10%,以应对其遇到部分车企降价引起的汽车市场部分车型滞销。
6月7日上午,针对《申诉函》中提及的内容,长安汽车(000625)发布公开声明进行回应。声明称,长安汽车从未收到任何供应商发来的“函件”。函件所述“直扣产值”、“直扣货款”等内容系不实信息。

长安汽车称申诉函内容不属实
近日,长安汽车多家配套供应商向长安汽车采购部发出的“致长安汽车采购部的申诉函”在网上流传。
申诉函称,今年3月,长安汽车采购部不顾合同约束向其数百家供应商贸然发起“基于生存、战略、竞争,客户-共同应对-致供应商伙伴的函”,其中心含义就是利用其掌控的对供应商的未付款,通知和宣布将强行对供应商的货款直接扣款10%,以应对其遇到部分车企降价引起的汽车市场部分车型滞销。
申诉函还称,长安汽车这份“函件”直扣产值的10%,于法、于情、于理都无法解释。多数给汽车配套的中小企业就是靠10%勉强度日。目前,全国其他主机制造厂在长安汽车采购部的诱导下也打算效仿。
该申诉函发布后,立即在网络上引起广泛热议。长安汽车于6月7日发布公开声明进行回应,表示因原材料价格变动、需求变化、技术创新等原因,供应链上下游企业每年磋商供应价格,是汽车行业的一贯做法。采用的方式均基于长安汽车与零配件企业的商务谈判,结算价格均按照商谈后签订的商务合同执行,该函件所述“直扣产值”、“直扣货款”等内容系不实信息。
长安汽车的声明指出,长安汽车已就该函件涉及的诋毁商誉行为,向公安机关报案,公安机关正在进一步调查处理中。
车市价格战引发连锁反应?
虽然长安汽车对申诉函中提及的内容进行了否认,但有业内人士判断,该事件背后透露了零部件供应链在这一轮价格战之下的生存状况。
今年3月,国内汽车市场掀起前所未有的价格混战,多家车企对旗下的车型进行降价以稳住市场份额。长安汽车也在3月中下旬针对部分车型推出购车优惠,CS75系列、UNI-V、逸动PLUS等主销车型均有一定额度的补贴优惠。其中,CS75系列限时综合优惠至高3.3万元,UNI-V限时综合优惠至高2.2万元。
长安汽车披露的3月产销快报显示,公司1-3月累计销量60.78万辆,同比下滑6.71%。其中河北长安、合肥长安、长安福特、长安马自达的销量均呈下滑状态。而据长安汽车最近披露的产销快报显示,1-4月公司的销量已然回暖,累计销量79.98万辆,同比增长2.94%。长安福特、长安马自达的下滑幅度均有所缩减,而重庆长安的销量则实现了较大幅度增长,1-4月累计销量38.84万辆,同比增长16.32%。可见,经过一定幅度的促销,长安汽车的销量确实有所提振。
尽管降价带来的利好是立竿见影的,但业内机构却普遍不建议车企持续进行价格战。中国汽车工业协会发文表示,降价处理库存,适当回收成本是正常经营措施,但不能因此沦为“价格战”。协会建议降价炒作应尽快降温,让行业回归正常运行状态,确保全年行业健康平稳发展。
另有业内人士分析称,此轮价格战带来的负面效应正在发酵,产业链上下游的供应商已受到连锁波及。
今年年初,长安汽车在召开2023全球伙伴大会时,多次提及要积极推进技术联合开发、成本共同分担、产权成果共享、后期收益分享”的合作模式。可见,在汽车市场越来越卷的背景下,“降本增效”已成为车企的必然选择。但如何在降本的同时,稳定与供应商之间的关系?将成为考验车企的一道难题。
对此,长安汽车董事长、党委书记朱华荣认为,面向未来的战略合作伙伴关系应该是“利益共享、风险共担”的协作共同体,即从传统买卖向战略合作、长期关联关系转变,以实现各方效率更高、成本更优。
文章转自“e公司 微信号”
版权声明:本网站部分内容转载于合作站点或其他站点,但都会注明作/译者和原出处,转载只为分享,如有侵权,请联系我们删除。
0
行业动态
2023年9月25日,由汽配圈主办,三头六臂总冠名,超级工厂联盟、西安海纳汽车服务有限公司、玉林汽配、西安成长国际汽配欢乐港协办的“2023中国(陕西)汽车后市场服务业发展论坛暨陕西省汽车后市场优秀服务商颁奖典礼”盛大开幕。
2023-09-25
行业动态
2023年9月25日,由汽配圈主办,三头六臂总冠名,超级工厂联盟、西安海纳汽车服务有限公司、玉林汽配、西安成长国际汽配欢乐港协办的“2023中国(陕西)汽车后市场服务业发展论坛暨陕西省汽车后市场优秀服务商颁奖典礼”盛大开幕。
2023-09-25
行业动态
2023年9月25日,由汽配圈主办,三头六臂总冠名,超级工厂联盟、西安海纳汽车服务有限公司、玉林汽配、西安成长国际汽配欢乐港协办的“2023中国(陕西)汽车后市场服务业发展论坛暨陕西省汽车后市场优秀服务商颁奖典礼”盛大开幕。
2023-09-25
行业动态
2023年9月25日,由汽配圈主办,三头六臂总冠名,超级工厂联盟、西安海纳汽车服务有限公司、玉林汽配、西安成长国际汽配欢乐港协办的“2023中国(陕西)汽车后市场服务业发展论坛暨陕西省汽车后市场优秀服务商颁奖典礼”盛大开幕。本次大会邀请了陕西省优秀渠道商(全车件、易损件),终端维修服务商,全国汽车后市场不同产品线生产厂商,以及陕西省商协会、联盟单位,汽车后市场资深从业者和专业媒体共同参会,大家欢聚
2023-09-25
一周点击排行汽配圈周报 | 聚焦箭牌&汽配圈产业游学探索之旅,好顺科技合作伙伴大会隆重召开......
新闻早知道 | 英冠一号公路混动机油全新上市!统一石化全球排名第25位,嘉富力大力龟门店破局增长.......
新闻早知道 | 三头六臂再度上榜“未来独角兽” 名单 ,11月全国乘用车市场深度分析报告出炉......
锚定中东蓝海 汽配产业出海联盟深度链接千亿级汽车后市场
新闻早知道 | 这个企业不想只做“卖油郎”,那些企业金榜题名......
推荐阅读2023年9月25日,由汽配圈主办,三头六臂总冠名,超级工厂联盟、西安海纳汽车服务有限公司、玉林汽配、西安成长国际汽配欢乐港协办的“2023中国(陕西)汽车后市场服务业发展论坛暨陕西省汽车后市场优秀服务商颁奖典礼”盛大开幕。
2023年9月25日,由汽配圈主办,三头六臂总冠名,超级工厂联盟、西安海纳汽车服务有限公司、玉林汽配、西安成长国际汽配欢乐港协办的“2023中国(陕西)汽车后市场服务业发展论坛暨陕西省汽车后市场优秀服务商颁奖典礼”盛大开幕。
2023年9月25日,由汽配圈主办,三头六臂总冠名,超级工厂联盟、西安海纳汽车服务有限公司、玉林汽配、西安成长国际汽配欢乐港协办的“2023中国(陕西)汽车后市场服务业发展论坛暨陕西省汽车后市场优秀服务商颁奖典礼”盛大开幕。
2023年9月25日,由汽配圈主办,三头六臂总冠名,超级工厂联盟、西安海纳汽车服务有限公司、玉林汽配、西安成长国际汽配欢乐港协办的“2023中国(陕西)汽车后市场服务业发展论坛暨陕西省汽车后市场优秀服务商颁奖典礼”盛大开幕。本次大会邀请了陕西省优秀渠道商(全车件、易损件),终端维修服务商,全国汽车后市场不同产品线生产厂商,以及陕西省商协会、联盟单位,汽车后市场资深从业者和专业媒体共同参会,大家欢聚